Nature Publication: Selleckchem RSL3 Drives Breakthrough in Ferroptosis Research

Date: Aug 2024

We are thrilled to announce that Selleckchem’s ferroptosis inducer, RSL3 (Cat. No. S8155), has been featured in a groundbreaking study published in Nature.

In the paper titled "7-Dehydrocholesterol dictates ferroptosis sensitivity", researchers utilized Selleckchem's RSL3 to investigate the regulatory mechanisms of lipid peroxidation and cell death.

Key Findings:

The study reveals that 7-Dehydrocholesterol (7-DHC) acts as a potent suppressor of ferroptosis.
RSL3 (S8155) was successfully used to induce ferroptosis in various cell lines, demonstrating its high potency and reliability as a chemical probe.
The consistent biological activity of Selleckchem's RSL3 allowed the authors to precisely dissect the metabolic pathways governing cell survival.

This publication highlights the critical role of high-purity chemical tools in decoding complex biological processes. The selection of Selleckchem RSL3 by top-tier researchers reaffirms our commitment to providing reagents that deliver reproducible results in the most demanding experimental settings.

PMC11298758

Fig. 1|. The genes involved in distal cholesterol synthesis differentially regulate ferroptosis.

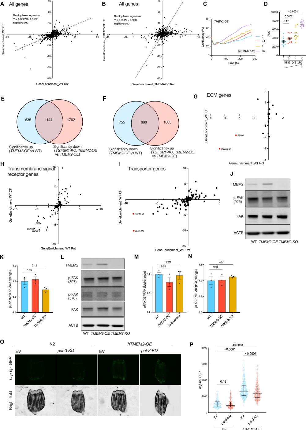
Cell Publication: Selleckchem SB431542 Reveals Novel ECM-Mitochondria Crosstalk

Date: Aug 2024

We are excited to announce that Selleckchem’s TGF-β receptor inhibitor, SB431542 (Cat. No. S1067), played a crucial role in a major study published in Cell.

In the paper titled "The extracellular matrix integrates mitochondrial homeostasis", researchers utilized Selleckchem’s SB431542 to dissect the signaling mechanisms linking the extracellular matrix (ECM) to mitochondrial dynamics.

Key Findings:

The study discovered an evolutionarily conserved pathway where ECM remodeling triggers a TGF-β response to induce mitochondrial fission and the mitochondrial unfolded protein response (UPRmt).
SB431542 (S1067) was used to inhibit TGF-β signaling, successfully blocking the ECM-induced mitochondrial fission. This experiment was pivotal in proving that TGF-β is the key mediator of this crosstalk.
The high specificity of Selleckchem’s SB431542 allowed the authors to rule out off-target effects and firmly establish the molecular mechanism governing this adaptive immune and metabolic response.

This publication in Cell uncovers a fundamental connection between structural tissue changes and cellular metabolism. The selection of Selleckchem SB431542 for mechanistic validation in such a high-profile study underscores its status as the "Gold Standard" inhibitor for TGF-β pathway research.

S0092-8674(24)00638-X

Figure S3 Mitochondria-regulating genes identified by a CRISPR-KO screen, related to Figure 3

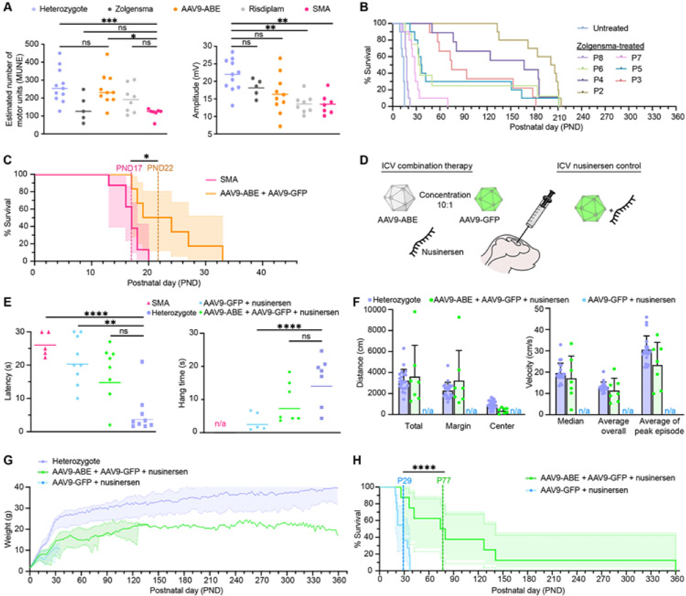
Science Publication: Selleckchem Risdiplam Featured in Groundbreaking SMA Base Editing Study

Date: April 2023

We are proud to announce that Selleckchem’s Risdiplam (Cat. No. S6925) has been featured in a landmark study published in Science.

In the paper titled "Base editing rescue of spinal muscular atrophy in cells and in mice", researchers utilized Selleckchem’s Risdiplam as a key small molecule tool to investigate therapeutic strategies for Spinal Muscular Atrophy (SMA).

Key Findings:

The study explores the use of base editors to permanently restore SMN protein levels, offering a potential one-time treatment for SMA.
Risdiplam (S6925), a validated SMN2 splicing modifier, served as a critical benchmark and combinatorial agent in the study, helping to demonstrate the synergistic effects of combined therapeutic approaches.
The consistent performance of Selleckchem’s Risdiplam allowed the authors to generate reliable comparative data against novel genome editing platforms.

This publication in Science highlights the evolving landscape of SMA treatment. The selection of Selleckchem Risdiplam by leading scientists for such high-stakes research underscores the trust placed in our chemical probes as the industry standard for validating next-generation genetic therapies.

PMC10270003

Fig. 4. AAV9-ABE mediated rescue of Δ7SMA mice.

Selleckchem Highly Commended as "Chemical Probes Company of the Year" in 2018 CiteAb Awards

Date: Feb 2018

Selleckchem has been recognized by CiteAb, the world's leading life science data provider, for its outstanding contribution to the chemical probes market. This "Highly Commended" distinction reflects the growing number of scientific citations and the trust researchers place in our inhibitor libraries.

2018 CiteAb Awards